2020年食品安全工作以新时代中国特色社会主义思想为指导,深入贯彻党的十九届二中、三中、四中全会精神,全面落实市委、市政府和区委、区政府食品安全工作的决策部署,以“五大发展理念”为引领,以“四个严”要求为标杆,坚持党政同责、标本兼治,大力实施食品安全战略,狠抓全程监管、风险防控、依法治理、产业转型、社会共治,及时发现并有效化解各类风险隐患,坚守不发生重大食品安全事故底线,确保我区食品安全形式持续稳定向好。
一、实施全过程严格监管
1.加强农村食品安全治理工作,深入开展食用农产品质量安全清源”行动、农村食品安全”净流”行动、农村食品安全“扫雷”行动和打击食品违法犯罪”利剑”行动。
2.严格农业投入品使用管理,开展农药兽药残留超标、水产品药物滥用、兽药抗菌药滥用和饲料非法添加专项整治活动。
3.着力整治食品生产中非法添加非食用物质和超范围限量使用食品添加剂等突出问题。
4.严格落实省关于加强粮食重金属污染治理的各项措施。
5.加强进口食用植物油、养殖水产品、肉类、酒类等重点产品专项检查整治,对进口婴幼儿配方乳粉质量安全开展全面检查。
二、强化风险防控和应急管理
6.建立食品安全风险会商和预警交流机制,整合食品和食用农产品安全各环节风险监测和监督抽检数据,区级食品安全风险监测机构设备达标率100%。
7.制定本系统风险隐患、突出问题和监管措施清单,及时调整并制定有针对性的整治方案。
8.督促指导食品生产经营单位特别是大中型企业,建立隐患排查、事故防范、应急报告等工作制度。
9.进一步健全信息公开机制,以社会需求为导向,以新闻媒体为载体,推行“互联网+政务”,及时公布行政许可、监督抽检、行政处罚、责任追究等信息。
三、加大依法治理力度
10.全面宣传贯彻新修订的《食品安全法》,配合区人大常委会做好食品安全法执法检查工作。
11.加强国家食品安全标准的宣传贯彻工作,鼓励食品生产企业制定严于食品安全国家标准或者地方标准的企业标准。
12.落实法治政府建设实施纲要,完善食品安全行政执法程序,规范食品安全行政执法具体操作流程。
13.研究建立刑事案件办理中的检验鉴定“绿色”通道。
四、加快食品产业转型升级
14.以“三品一标(无公害农产品、绿色食品、有机农产品和农产品地理标志)为重点,加快推进标准化、规模化、产业化建设,培育一批食用农产品知名品牌。
15.持续开展放心主食(粮油)进社区、进农村示范工程。
16.以绿色安全、知名品牌为引领,推动食品工业增创新优势。
17.开展食品安全责任保险试点工作,鼓励食品生产经营企业参加食品安全责任保险。
五、推进社会协同共治
18.加强投诉举报体系能力建设,利用现代网络信息技术拓宽投诉举报渠道,切实保护好举报人合法权益。
19.健全宣传普及工作机制,将食品安全重要法律、法规纳入全民普法的重要内容。鼓励广播电视、报纸杂志、门户网站等开通食品安全专栏,运用微信、微博、手机应用等新媒体手段,加大公益宣传、科普宣传和正面宣传力度。
六、确保各项任务落实到位
20.严格落实属地管理责任,充分发挥区政府食品安全办综合协调作用。
21.充分发挥监管部门和食品安全委其他成员单位职能作用。
	
 
七、配套方案
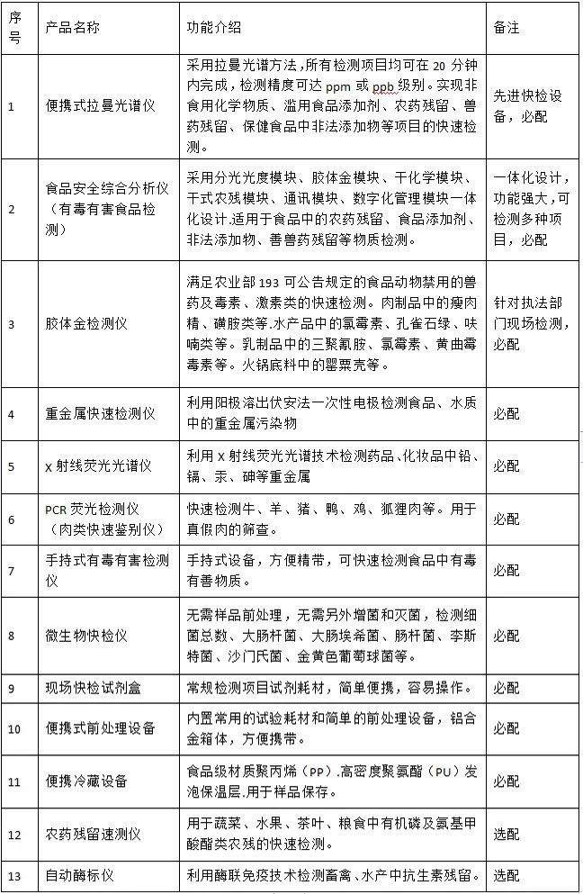
 更多配套方案,标准化市场食品安全检测室配套方案、餐饮行业快检设备方案、粮食安全检测解决方案、农贸市场(超市)食品安全解决方案、蔬菜配送中心检测室、学校/机关食堂食品安全快检室配置方案等,详情咨询:0532-6770-5302 !
更多配套方案,标准化市场食品安全检测室配套方案、餐饮行业快检设备方案、粮食安全检测解决方案、农贸市场(超市)食品安全解决方案、蔬菜配送中心检测室、学校/机关食堂食品安全快检室配置方案等,详情咨询:0532-6770-5302 !
	
 
                                        